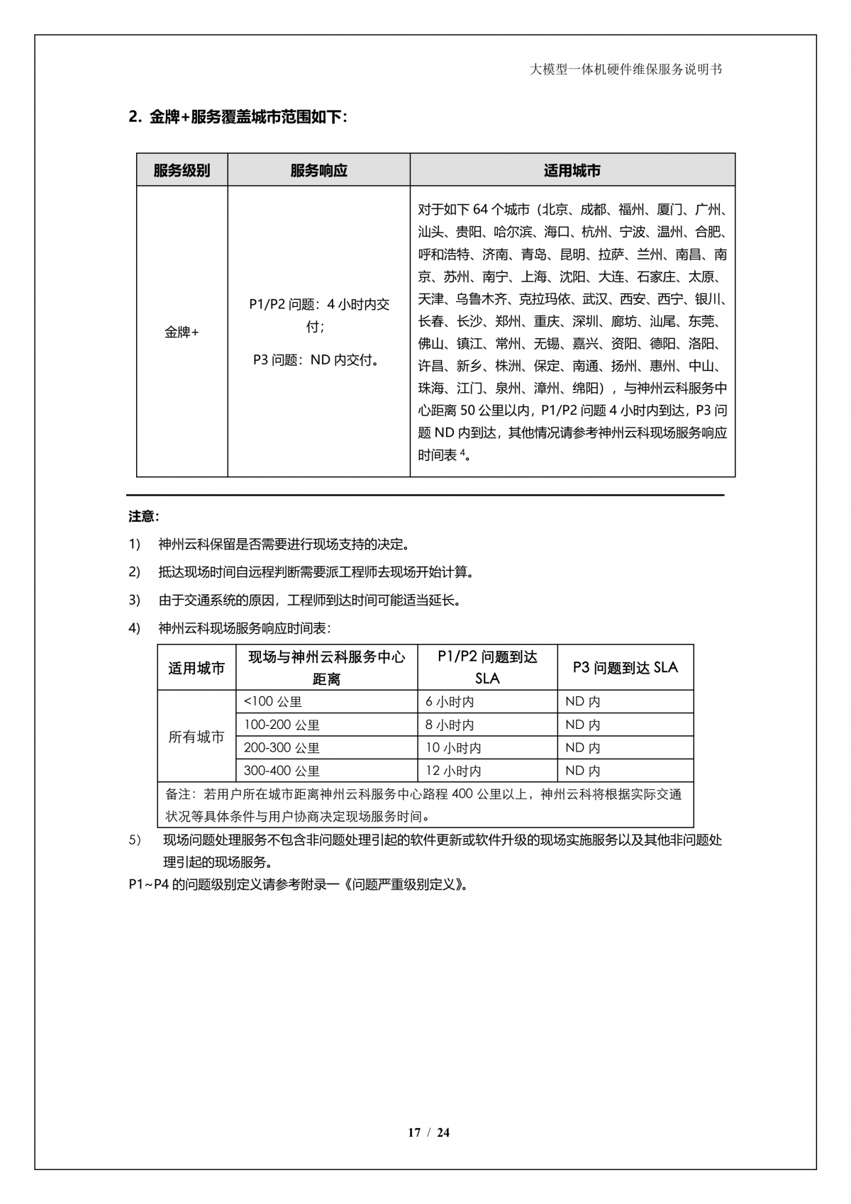
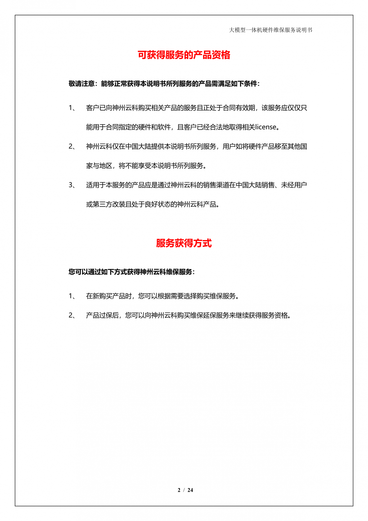
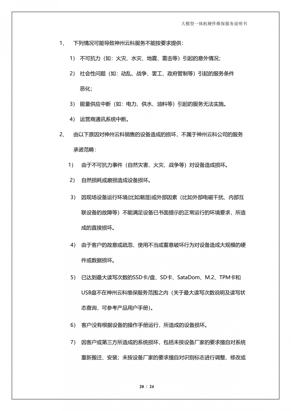
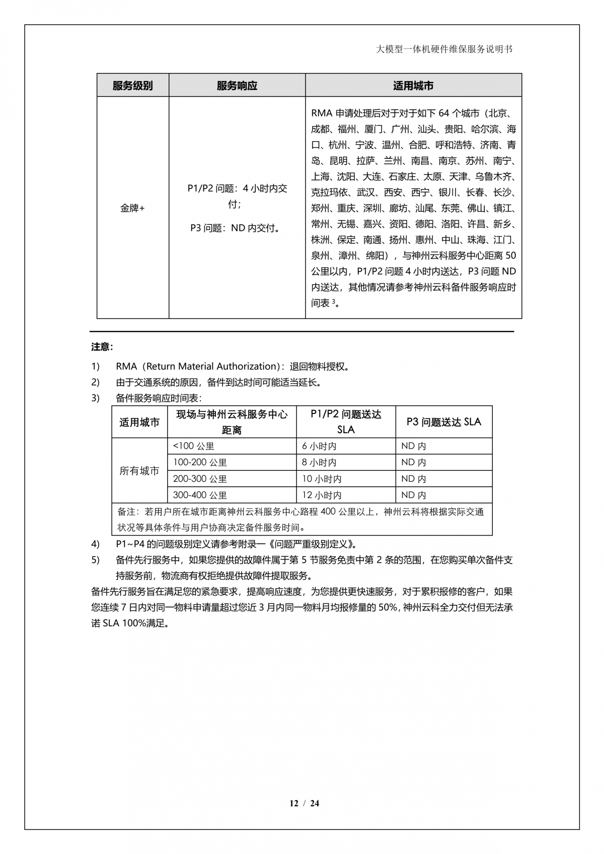
计算产品服务 2025-06-18

神州A924 DS大模型一体机硬件维保服务说明书_V1.1

神州A924 DS大模型一体机硬件维保服务说明书_V1.1_2.png

1.jpg




神州A924 DS大模型一体机硬件维保服务说明书_V1.1_14.png